北京瀛和(广州)律师事务所 社交电商中心主任 陈北元
新修订的《治安管理处罚法》将于2026年1月1日起施行,新法首次将传销行为列入治安管理范围,新增的第三十四条,以“拘留惩戒”为核心构建了传销行为的行政责任体系,彻底改变了过往“刑事打击门槛高、行政追责力度弱”的治理困境。本文通过新旧法条对比,剖析其对传销治理的突破性价值与对直销行业的深远影响。
第一部分、新旧法条对比
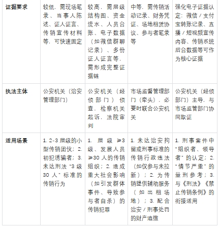
一、组织、领导传销活动相关法律法规核心差异对比表



二、法规衔接与差异精简解读
(一)规制梯度:从“行政 - 刑事”形成完整惩戒链条
层级互补:
1.《治安管理处罚法》第三十四条覆盖 “低层级、初犯型” 行为(如 2 级以下、发展 5 人以下),填补旧法 “刑事门槛高、行政追责弱” 的空白,解决 “抓大放小” 问题;
2.《刑法》及司法解释聚焦 “高层级、严重型” 犯罪(3 级 30 人以上),打击传销组织核心骨干;
3.《禁止传销条例》作为行政基础法规,既规制全链条参与者,也为前两者提供行为界定依据(如三类传销行为列举),形成 “治安拘留(轻)- 行政罚款(中)- 刑事处罚(重)” 的梯度。
处罚类型分工:
1.治安管理处罚仅设 “拘留”,侧重人身自由震慑,针对情节较轻的违法者;
2.《禁止传销条例》仅设 “罚款 + 没收违法所得”,侧重财产惩戒,针对未达拘留或刑事标准的行为;
3.《刑法》及司法解释 “有期徒刑 + 罚金” 并重,针对犯罪行为,惩戒力度最强。
(二)核心差异:行为界定与责任范围的边界
“组织者、领导者” 认定范围:
1.《治安管理处罚法》最宽泛,含中层协调、协助拉新人员;
2.《刑法》及司法解释最严格,仅含发起、决策、关键管理骨干,排除普通协助者;
3.《禁止传销条例》介于两者之间,含组织者、领导者及提供辅助服务者。
行为认定的 “量化标准”:
1.《刑法》及司法解释有明确量化门槛(3 级 30 人),无此标准则不构成犯罪;
2.《治安管理处罚法》无量化硬指标,以 “行为性质”(如胁迫、诱骗)和 “情节轻重”(如针对特殊群体)灵活认定;
3.《禁止传销条例》仅列举行为类型,无量化标准,需结合具体情节判断处罚幅度。
(三)执法衔接:多部门协同的实践逻辑
案件移送:
1.市场监管部门查处传销时,若发现行为达《治安管理处罚法》标准(如存在胁迫诱骗),移送公安机关治安部门;若达《刑法》标准(3 级 30 人以上),移送公安机关经侦部门;
2.公安机关对刑事侦查后不构成犯罪的,可直接依据《治安管理处罚法》作出拘留处罚,无需退回市场监管部门,实现 “行刑衔接” 高效化。
证据共享:
1.《禁止传销条例》的调查取证(如财务凭证、场地协议)可作为《治安管理处罚法》《刑法》的基础证据;
2.司法解释明确的电子证据(如传销系统数据、社交平台记录),可跨法规通用,减少重复取证。
(四)核心价值:从“事后打击”到“源头防控”
1.《治安管理处罚法》第三十四条通过对“胁迫、诱骗 行为的拘留惩戒,直击传销组织 “拉新命脉”,遏制传销扩张的源头;
2.《刑法》及司法解释通过细化“情节严重”标准,精准打击传销核心骨干,瓦解组织架构;
3.《禁止传销条例》通过对参与者、帮助者的罚款,扩大规制范围,压缩传销生存空间。三者协同形成 “打击骨干 + 震慑拉新 + 惩戒参与” 的全链条防控体系,推动传销治理从 “个案查办” 转向 “系统防控”。
这种设计实现了“罚款警告- 治安拘留 -刑事处罚”的完整惩戒梯度,使执法部门可根据行为危害程度精准施策。
第二部分、对直销行业的影响:合规洗牌与价值回归
直销与传销的“边界模糊性”,使新法对直销行业形成“双刃剑”效应:一方面通过严厉打击传销净化行业环境,为合规企业创造发展空间;另一方面倒逼直销企业强化合规管理,避免触碰传销红线。
1、行业洗牌加速:合规企业与“擦边球”企业的分化
新法实施后,直销行业呈现明显的“马太效应”—— 合规企业凭借牌照与管理优势进一步扩大市场份额,而存在“传销化倾向 的企业加速退出。这一变化集中体现在两方面:
“变相入门费”模式的终结:新法通过打击“以购代投”的传销行为,直接否定了直销行业的高门槛报单模式。此前部分企业设置“报单 6800 元获赠权益”“购买 2 万元产品成为经销商”等规则,虽以“产品销售”为名,实则具备“入门费”特征。新法实施后,这类企业面临双重风险:若被认定为“变相要求缴纳费用取得加入资格”,组织者可能被处拘留;企业可能被吊销直销经营许可证。
合规企业的竞争优势凸显:以某头部企业为例,该企业凭借直销牌照、A 级信用评级及 86 道质量管控体系,在新法实施后加速扩张,2025 年上半年营收同比增长 30%,市值接近 294 亿元。反观 3 家存在“团队计酬”嫌疑的中小直销企业,因经销商被举报“诱骗拉新”,负责人被处拘留,企业最终停业整改。
据商务部数据,2025 年三季度全国直销企业数量从 93 家降至 88 家,5 家退出企业均存在 “高门槛报单”“层级返利” 等合规瑕疵,行业集中度进一步提升。
2、合规管理的“全员穿透”:从企业到经销商的责任强化
新法将“胁迫、诱骗他人参加”纳入处罚,直接倒逼直销企业建立“全员合规”体系。过往直销企业的合规管理多集中于总部层面,对经销商的“即兴宣传”“拉新话术”管控不足,而新法实施后,这类行为可能引发拘留处罚,进而牵连企业责任。
头部企业已率先行动:
安利:升级“经销商合规培训平台”,新增“新法解读”“话术红线清单”课程,要求经销商每月完成考核,未达标者暂停授权;将“禁止诱骗拉新”写入经销商合同,明确“若因个人行为被治安处罚,企业有权解除合作并追责”;
无限极:制定《经销商治安责任告知书》,明确“组织线下培训不得限制人身自由”“宣传不得虚构致富案例”等禁令,要求经销商签字确认。
这些措施表明,直销企业的合规管理已从“制度纸面化”转向“行为实质化”,经销商的个体行为与企业的合规责任深度绑定。
3、直销与传销边界的“刚性清晰”:三大合规红线强化
新法的实施使直销与传销的边界更加明确,直销企业需严守三大底线:
无门槛准入底线:必须彻底取消“购买产品达标方可成为经销商”的规则,改为“自愿加入、零门槛注册”,如将“报单 6800 元赠网课卡”调整为“任意消费即可 1 元换购”;
单层次计酬底线:佣金计算必须仅限“本人直接销售业绩”,禁止任何形式的“层级返利”“团队奖励”,报酬比例严格控制在 30% 以内;
真实宣传底线:经销商宣传不得包含“月入百万”“躺赚收益”等诱骗性表述,需如实披露产品功效与盈利模式,避免落入“诱骗他人参加”的范畴。
4、发展机遇:合规前提下的“价值回归”
新法对传销的严厉打击,反而为合规直销企业创造了“价值凸显”的发展机遇。直销模式的核心优势在于“产品 + 信任”的深度链接,新法通过净化市场环境,使这一优势得以释放:
产品价值强化:安利企业加速研发投入,推出定制化营养方案、特色农产品等差异化产品,依托“强产品力” 替代“高佣金诱惑”吸引用户;
服务价值升级:将经销商转型为“专业顾问”,通过健康沙龙、一对一咨询等服务建立信任,而非依赖“拉新返利”,如安利“创玩家”通过健身社群实现用户复购率提升至 45%;
数字化合规赋能:搭建“直销员管理系统”,实时记录销售数据、佣金计算、宣传内容,确保全程可追溯,既满足监管要求,又提升运营效率。
这种“去传销化”的价值回归,使直销行业逐步摆脱“拉人头”的负面标签,2025 年三季度消费者对直销行业的信任度较去年提升 22%,为合规企业打开了新的增长空间。
5、企业层面:打造 “全链条合规防火墙”
直销企业需从三方面构建合规体系:
前端准入合规:取消任何形式的加入门槛,经销商注册仅需身份核实,无需绑定消费;
中端运营合规:开发“宣传内容审核系统”,禁止诱骗性表述;建立“佣金计算风控模型”,自动拦截层级返利;
后端应急合规:设立“合规举报专线”,对经销商违规行为 24 小时响应,发现疑似诱骗行为立即制止并向监管部门报备,避免升级为治安案件。
新《治安管理处罚法》第三十四条的落地,标志着我国传销治理进入“行政与刑事并重、预防与打击结合”的新阶段。对传销组织而言,拘留惩戒的威慑力将有效遏制其蔓延势头;对直销行业而言,法律的刚性约束正在倒逼行业摆脱“传销异化”的路径依赖,回归“产品 + 服务”的价值本源。
从长远来看,新法并非要限制社交商业的创新活力,而是通过划定清晰边界,为合规创新保驾护航。在法治框架内深耕价值的市场主体,终将在行业洗牌中笑到最后。这既是新法的立法初衷,也是中国社交商业走向成熟规范的必由之路。
【特别声明:部分文字及图片来源于网络,仅供学习和交流使用,不具有任何商业用途,其目的在于传递更多的信息,并不代表本平台赞同其观点。版权归原作者所有,如涉版权或来源标注有误,请及时和我们取得联系,我们将迅速处理,谢谢!】
本文网址:http://www.yqlinks.cn/xihuaxian/40815.html ,喜欢请注明来源周口新闻网。
郑重声明:本文版权归原作者所有,转载文章仅为传播更多信息之目的,如作者信息标记有误,请第一时间联系我们修改或删除,多谢。






